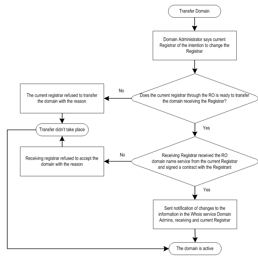
Transferring a domain from the current Registrar to the new Registrar.
Administrator (owner) domain is necessary to query the current registrar, and a copy of the receiving registrar. Requests are sent by e-mail, either in paper form with the signature of the owner of the domain.
Note: A domain name transfer is carried out without the participation of the Administration of the domain zone «UZ».
![]() |
domain Administrator - Legal or physical person in whose name is registered domain name.
RO – Registrars Office is manage to the domains registrars.
Current Registrar – The registrar, who is registered the domain name applied domain name Administrator.
Receiving Registrar – The registrar, who to be going to move the Administrator domain name.





